如果说高考是决定人生命运的第一道关卡,那么,分数只是比赛的入场券,志愿填报才是真正决定命运的时刻。
这就是经常说的“高考考得好,更要志愿填得好!”
比如:填报志愿、学校VS专业,专业VS兴趣,院校VS地区、报考政策等这都是志愿填报这大工程中的一部分,
甚至还要考虑将来的就业,考研,考公等。为了帮助考生和家长们能利
好每一分,选择适合的专业,做到精准填报,
推荐您选择石家庄博诺升学规划一对一精准分析指导!
石家庄博诺升学规划
石家庄博诺升学规划研究院是专注高考志愿填报十余年,专门为高中学生进行高中学业、生涯规划、
填报高考志愿的专业机构,公司拥有自己的高考数据平台,
以“一对一咨询服务为主的方式为客户提供全方位的高考升学咨询服务。
石家庄博诺升学规划研究院主要服务范围一对一高考升学规划、高考志愿填报、强基计划(综合评价)、
港澳院校申请、新高考选科、学生性格与职业测评服务等。为各位考生量身打造学业规划,
提供最优的高考志愿填报方案!
石家庄博诺升学规划专家团队所有规划师均有6-10年以上的填报经验,
涵盖文 、理、工、法、管、经、艺等多个学科门类。老师们身经百战,经验丰富,
为各位考生量身打造学业规划,全程指导,提供专业、省心、放心的高考志愿填报服务。
📍 【2026高考倒计时】
🗓 211天
今日分享——南方科技大学(学校实力全国前15名)
2025河北计划招生47人

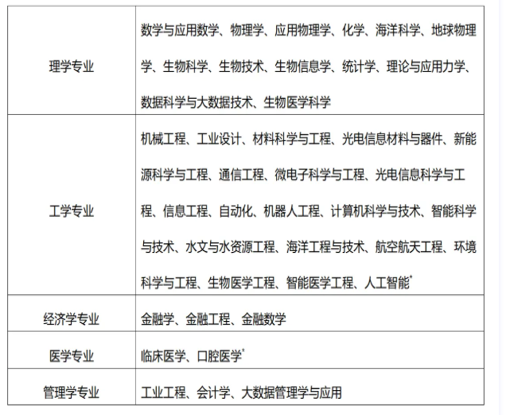
按物理学大类录取,学生入学时不分专业,在大学一、二年级根据自已的兴趣和能力,结合国家发展和社会进步对人才的需求,自主选择专业。
学费6000/年
南方科技大学往年录取分数


南方科技大学提交资料(2025)
1、个人陈述:
简述个人经历、个性特点、兴趣爱好、学科特长、创新潜质、对南科大的认知、对大学生活学习的规划等,
可手写或打印后签名,字数约800 字。
2、高中成绩原始记录(加盖中学或教务处公章):
高一至高二历次期末考试成绩,高三2-3次模拟考试成绩 (须注明总成绩、年级排名),高中学业水平考试成绩。
3、学科奥赛证书(非必需):
获得中学生数学、物理、化学、信息学、生物学学科奥林匹克竞赛全国决赛三等奖(含)以上的证书。
4、其他材料:
其他获奖证书和证明自己特点、特长的材料。
南方科技大学综评报考流程(2025)
1、网上报名:4月30日前
2、提交资料:5月7日前
3、材料初审:5月下旬
5月26日至5月28日,确认参加机试缴费。
科目为数学、 物理、英语,三科合计收费为120元/人。
4、参加高考:6月上旬
5、能力测试机试:6月12日,各省(区、市)均设有机试考点
6、能力测试面试:6月中下旬,在各省(区、市)分别举行
7、查询面试结果:6月下旬在南科大报名系统查询。
8、6月28-7月2日,在提前批A段填报志愿。
“631”录取模式
高考成绩占综合成绩的60%
能力测试成绩占30%(机试25%、面试5%)
高中平时成绩占10%(综合素质3%、高中学业水平考试成绩7%)
南方科技大学毕业生深造、就业
近几年来,南科大本科毕业生境外深造率40%左右,多数学生赴境外著名高校,
半数以上学生获全额奖学金直接攻读博士学位;
超过35%毕业生通过保研、考研进入国内名校继续深造;约25%毕业生入职中外名企。
南科大2024届本科毕业生总深造率接近80%,41%毕业生选择境外升学,其中约50%毕业生获QS世界排名前50高校录取,
包括:哈佛大学、斯坦福大学、麻省理工学院、加州理工学院、牛津大学、剑桥大学、耶鲁大学、宾夕法尼亚大学、
苏黎世联邦理工学院、新加坡国立大学、南洋理工大学、香港大学、香港科技大学等;
38%毕业生升学进入清华大学、北京大学、中国科学院大学、南方科技大学、复旦大学、浙江大学、
上海交通大学等国内知名学府继续深造,其中95%进入“双一流”高校;
21%毕业生选择直接就业,大部分选择就业的毕业生进入世界500强、中国500强企业,
如华为、腾讯、平安、大疆、比亚迪、招商银行等企业。

如果对升学规划、升学途径、院校专业有不了解的家长,可以向博诺升学规划老师进行免费咨询!每周末都有公益讲座,欢迎家长们来机构和老师沟通探讨!(壹叁壹 就一八八 柒九九叁)
志愿填报,提前规划,把握机会,圆梦理想!家长根据考生的具体情况,平时成绩,
未来就业发展方向等,综合考虑,提前规划。欢迎26届高考生家长预约咨询分析,和专业高报师一对一进行沟通交流!
志愿填报关系孩子的一生,不仅仅是填报志愿这么简单,还关系到后面考研,考博等一系列问题,俗话说高考:七分考,三分报,所以说填报志愿还是很重要的。石家庄博诺教育(壹叁壹 就一八八 柒九九叁)有多年填报经验,还有最终确定方案时多位老师会一起讨论方案,替考生把好关,对每位考生负责。如果还有关于志愿填报有哪些方面不明白的,可以咨询我们,石家庄博诺为您答疑解惑,助力高考。。
河北石家庄博诺教育升学规划研究院为高考志愿指导,
河北石家庄博诺教育高考志愿一对一咨询机构,
河北高考志愿填报期间,家长们都会在网上搜索一些志愿填报机构,
河北博诺教育网提供石家庄高考志愿填报咨询机构排名,
然而高一的家长在做选科指导时,咱们石家庄博诺教育会给家长和考生提供石家庄新高考志愿填报选科指导,
还有一些家长都会问石家庄比较好的高考志愿填报咨询机构,以及石家庄高考志愿填报机构哪家好?
河北博诺教育研究院还提供石家庄艺术生高考志愿填报咨询报考,石家庄美术生高考志愿填报机构,
石家庄高考志愿填报专家一对一咨询报考等服务可以联系石家庄博诺教育机构。
河北博诺升学规划研究院是一家高考志愿填报指导机构,石家庄博诺教育高校教授团队对高考志愿填报有丰富的经验,
综合孩子的兴趣爱好和自身特长给出最精准的填报方案。
为了满足部分家长对高考志愿填报和一对一个性化关于高考升学规划问题的咨询需求,
石家庄博诺升学指导老师为大家带来精准专业、快捷便利的一对一关于高考志愿填报咨询服务,
只要家中有高中生,即可随时与博诺升学规划老师咨询,一对一线上,一对一线下均可。
对于家长提出的关于志愿填报中的疑问和一对一规划中的个性化问题,
石家庄博诺志愿升学指导会以专业和多元化的角度给到家长建议和分析。
石家庄博诺教育高考志愿填报一对一服务,立足于帮助高考考生基于性格和职业,
着眼整个生涯学业规划和职业规划,规避志愿填报过程中的各种风险,
把握志愿填报中的机会点,精心制作一对一高考志愿填报方案,
实现科学选择大学院校与专业,帮助考生避免低就、落榜、努力实现高考分数价值大化。
石家庄特长生高考志愿填报找石家庄高考志愿专家一对一咨询指导,石家庄博诺教育成立于2014年,在行业已经立足于10余年,针对于石家庄艺术生高考志愿填报咨询报考都会给与一对一的精准分析与指导,针对于石家庄特长生高考志愿填报中所遇到的疑惑,石家庄博诺教育机构的老师,会耐心,专业的给与解答。
河北博诺教育升学规划研究院是很多家长在往届家长口中了解到的,石家庄口碑不错的一对一志愿填报机构,从高一到高三的高中生都会在不同的时期做针对性的规划指导,高一的学生更注重的就是新高考下的选科指导分析,石家庄新高考志愿填报选科指导石家庄博诺教育机构也会针对孩子的情况给与科学的指导。
石家庄美术生要找的石家庄美术生高考志愿填报机构有哪些,哪些更靠谱呢?在各大网上搜索,石家庄高考志愿填报咨询机构,河北博诺教育升学规划研究院的排名在前几名,考生和家长也会来到石家庄博诺教育升学规划院与老师一对一,面对面的详细沟通。最终给考生和家长做科学的指引。
石家庄博诺教育是一家高考志愿填报机构,是石家庄靠谱的高考志愿填报机构,
石家庄高考志愿填报机构很多都是专家一对一咨询指导,分析指导,石家庄博诺教育的专业老师也会根据孩子的性格,兴趣,爱好等方面做全面的分析与指导。要说石家庄高考志愿填报机构哪家好,
靠口碑起来的高考志愿填报机构那就是石家庄博诺教育,
每年都会有很多学生家长是从其他家长的口中了解到的,河北博诺教育研究院的老师们,专业,热情、实在,不玩虚的,不给家长制造焦虑,只要和咱们的老师沟通咨询过的家长,不管后期怎样,都是对博诺教育的老师赞口不绝。
石家庄博诺拥有专业的教育咨询团队,针对每位考生的实际情况,提供一对一精准填报服务。我们的服务内容包括但不限于:
1. 高考政策解读:我们将详细解读高考政策,帮助您了解各项政策规定,确保您的志愿填报符合政策要求。
2. 学科评估:我们将根据您的学科成绩、兴趣爱好等因素,为您的志愿填报提供专业的学科评估,确保您的志愿与您的兴趣和实力相匹配。
3. 目标定位:我们将与您共同探讨您的目标高校和专业,为您提供全面的目标高校信息,帮助您做出明智的决策。
4. 风险控制:我们将根据您的实际情况,为可能存在的风险提出预警和控制措施,确保您的志愿填报更加稳健。
石家庄博诺凭借多年的教育咨询经验,成功帮助众多考生实现了自己的求学梦想。我们深知每位考生都是独一无二的,因此我们将竭诚为您提供量身定制的一对一精准填报服务,确保您的志愿填报更加科学、合理。
咨询电话:13191887993 郭老师(同微信)
总部地址:河北省石家庄槐安路100号紫金大厦904室
版权所有 © 石家庄博诺教育咨询有限公司 未经许可 严禁复制 冀ICP备2021012783号-3